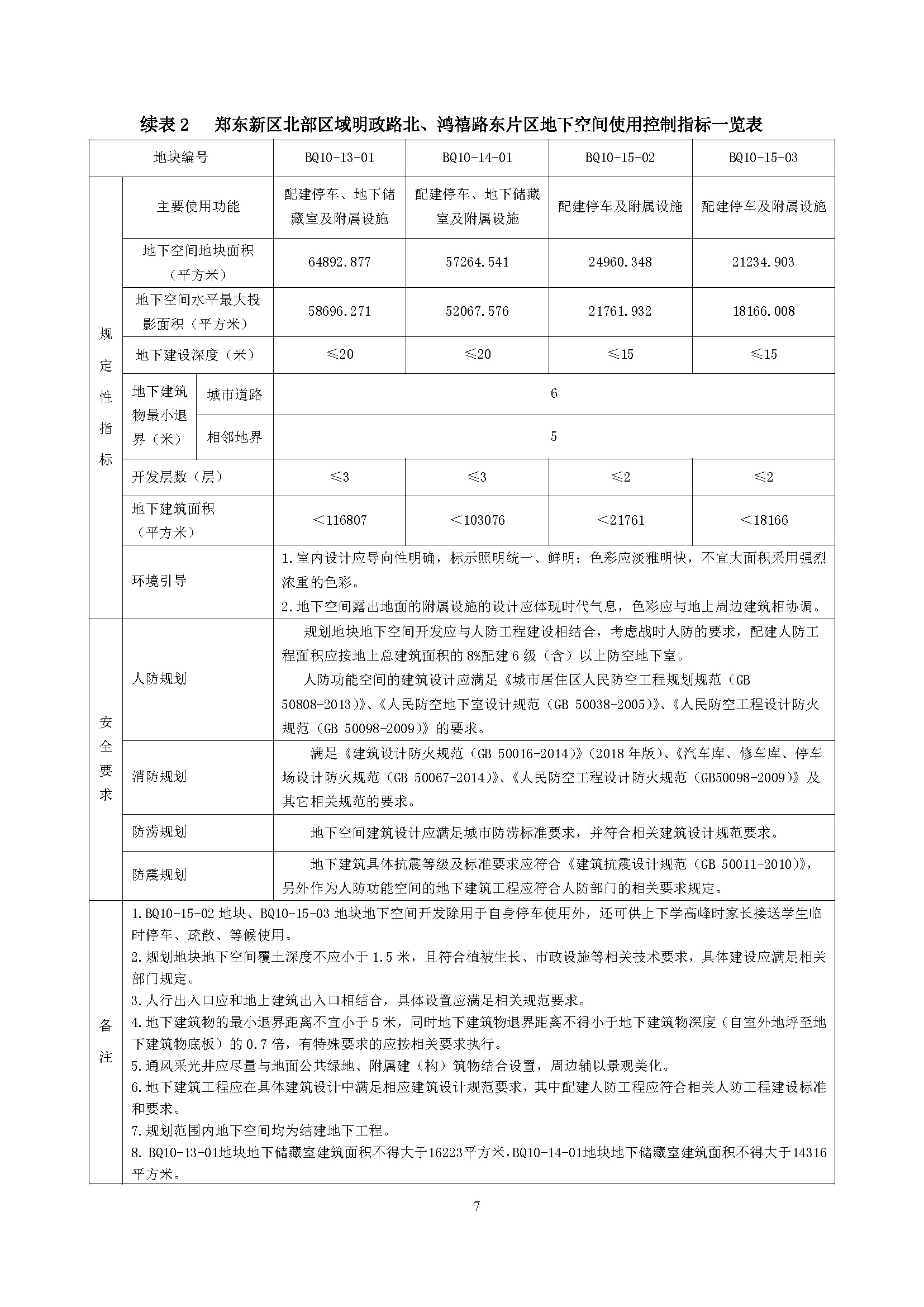
| 项目名称: | 郑东新区北部区域明政路北、鸿禧路东片区控制性详细规划 |
|---|---|
| 公示公告类型: | 批后公告 |
| 用地类别: | 城市建设用地 |
| 用地性质: | |
| 用地位置: | 由大科路、鸿禧路、明政路、鸿恩路所围合的区域 |
| 用地面积: | 38.47 公顷 |
| 公示期限: | 30 个工作日 |
| 公示日期: | 2019-12-03 |
| 截止日期: | 2020-01-15 |
| 经办处室单位: | 金水规划分局 |
| 经办人: | 杨宗山 |
| 咨询电话: | 0371-63618958;63841288 |
| 附加说明: | 查询详细内容,请出示身份证明,到我局办理相关手续后查询。依据《中华人民共和国城乡规划法》、《中华人民共和国行政许可法》等有关法律法规,特此公告。 |
| 详细内容: | 公共服务设施配套:幼儿园、小学、中学、社区卫生服务站、社区体育活动场地、居家养老服务设施、社区综合服务用房、物业管理、菜市场、社区便民店、热交换站、开闭所、通信综合接入机房、垃圾收集点、垃圾转运接驳点、公共厕所、非机动车存车处、机动车停车场(库)。 |
|
网站地图
主办单位:郑州市自然资源和规划局
地址:郑州市淮河西路11号
联系电话:0371-68981574
|
|